改革开放初期,《外资企业法》《中外合资经营企业法》和《中外合作经营企业法》(以下简称“外资三法”)在招商引资中发挥了举足轻重的作用。但随着我国对外开放程度不断提高及经济结构调整和产业转型升级的不断推进,“外资三法”已难以适应目前经济发展的需要。2019年3月15日,十三届全国人大二次会议表决通过了《中华人民共和国外商投资法》(以下简称《外商投资法》或“新法”),《外商投资法》将于2020年1月1日正式生效并取代“外资三法”,我国外商投资监管迈入一个崭新时代。

《外商投资法》自2015年1月开始公开征求意见到正式出台,历经多次审议和修改,真可谓千呼万唤始出来。《外商投资法》在投资促进、投资保护、投资管理和法律责任等多个方面进行了全新规定,这对促进外商投资、保护外国投资者和外资企业的合法权益,提升外资监管的便利性和监管水平将发挥重要作用。但不可否认,新法仍对少数争议较大的问题比如VIE等采取了回避态度,需要在后续实施中出台细则作出进一步规定。本文中,笔者将结合过去多年服务外资企业的实务经验,对新法的主要亮点进行解读,并对实践操作中需要进一步明确的问题提出建议,以供大家探讨。
一、新法的主要内容和亮点
新法对外商投资进行了界定,即外国的自然人、企业或者其他组织直接或者间接在中国境内进行的投资活动,包括以下四类具体情形:一是外国投资者单独或者与其他投资者共同在中国境内设立外商投资企业;二是外国投资者取得中国境内企业的股份、股权、财产份额或者其他类似权益;三是外国投资者单独或者与其他投资者共同在中国境内投资新建项目;四是法律、行政法规或者国务院规定的其他方式的投资。
“外资三法”并未对外商投资做详细的规定,仅规定外商在中国境内设立外商投资企业的形式,《关于外国投资者并购境内企业的规定》及部委发布的《外国投资者对上市公司战略投资管理办法》规定了外商投资以并购方式的在国内展开投资的方式,新法将上述范围进行了全面的规定。此外,新法还扩展到了外国投资者单独或者与其他投资者共同在中国境内投资新建项目,将其他形式的合作囊括到外商投资的范围中。
与以往的“外资三法”等法律不同,为鼓励外国投资者来华投资,实行高水平投资自由化和便利化政策,营造稳定、透明、可预期和公平竞争的市场环境,新法设置了“投资促进”专章,主要内容包括:
1.提高外商投资政策的透明度,征求外资企业的意见和建议,制定外商有关法律、法规、规章,强化信息公开和社会监督。多年来,外国投资者一直抱怨我国制定的有关外商投资的法规和政策缺乏透明度。同时,出台的相关法规与政策由于没有认真征求外资企业的意见或建议,使得其在实施过程中产生诸多障碍,而且实际产生的效果也不理想。新法明确规定出台新规与政策之前会广泛征求外资企业的意见,如果实务中严格按该要求执行,这对提升我国外商投资政策的透明度和外资企业执行我国出台的法规政策的意愿程度将产生重大影响。
2.保障外资企业平等参与市场竞争,如平等参与政府采购等,体现内外资一致的精神。实践中,不少外资企业认为,我国政府通过补贴的方式对内资企业特别是国企进行支持,使得他们在实际市场竞争中处于不平等的地位。不可否认,过去多年确实存在上述情况,这大大削减了外国投资者和外资企业的积极性。新法将外资企业公平参加市场竞争放在极为重要的位置,这对提升内资的竞争力和营造内外资更为公平竞争的营商环境将产生重要作用。
3.加强外商投资服务,依法鼓励和引导外商投资。一方面,政府建立为外商服务的体系,为外资企业提供投资指引。根据相关法律法规给予外资企业投资便利化措施,享受待遇。另一方面,政府优化政务服务,简化办事程序,提高行政效率。过去多年,我国的外商投资监管部门一直在提升外商投资便利化和服务水平方面不遗余力地作出努力。不可否认,上述方面也确实得到了很大改善。比如,最初设立外资企业需要提交可行性研究报告、资信证明等大量文件,加之相关监管部门部分服务人员对相关法律、法规与政策不太熟悉,为了避免承担行政责任,在审核资料的过程中审核得非常严格且缺乏灵活性,使得设立外资企业的过程极为复杂和繁琐,这不但增加了外国投资者设立法律实体的成本,而且给外国投资者留下了极不便利的印象,这对促进外商投资形成实质障碍。经过多年不断改善,我国的外商投资便利化和服务水平得到了较大改善,比如现在设立外资企业可以直接在线提交申请及相关资料,商务部门与工商部门实行单一窗口审查等。但上述便利化措施仍停留在比较浅的层次上,在实质性提升外商投资便利化和服务水平方面还有很多工作要做,比如目前我国没有政府官网可以免费向外国投资者提供外语版的外商投资法律、法规和政策文件。从全球来看,任何一个投资便利化水平高的国家,外国投资者可以很便利地获得外语版法律、法规与政策文件。除了英语版外,还会提供其他主要外语版本,比如日语、德语等。因此,我国在外商投资便利化和服务水平方面,仍有实质方面需要提升和改善。
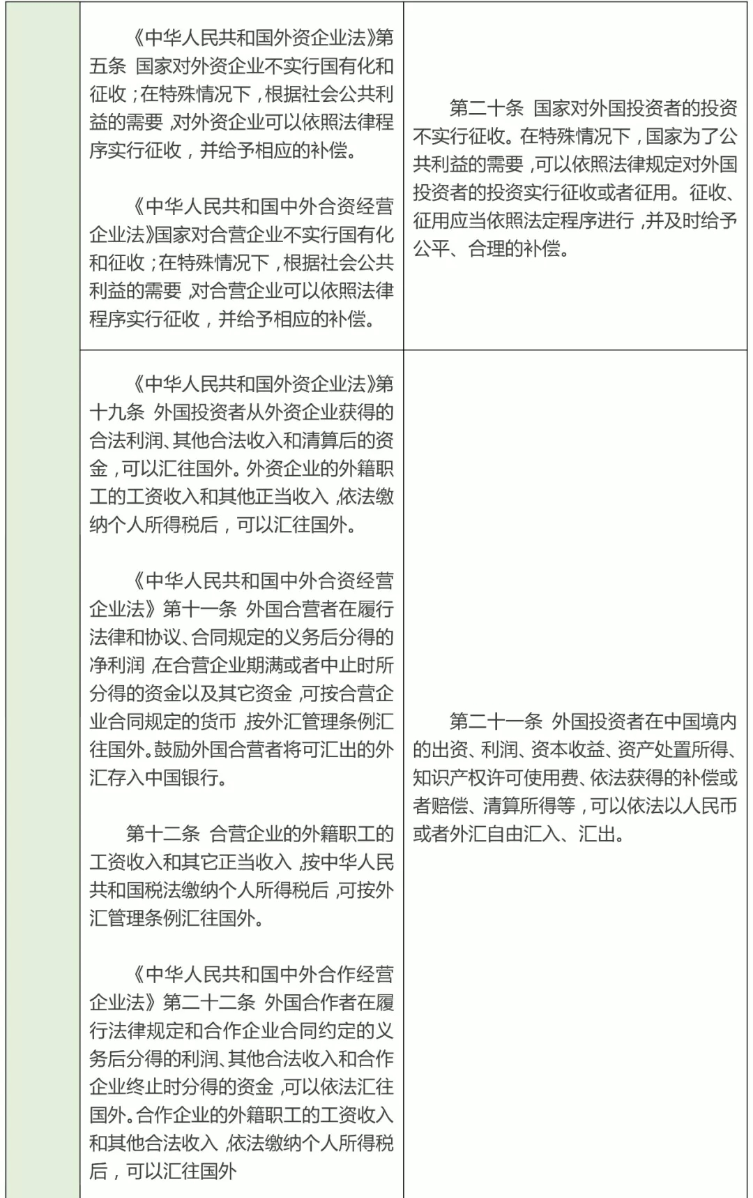
为加强对外商投资合法权益的保护,新法对实务中外国投资者和外资企业极为关注的收益与利润的自由汇出、知识产权保护、政府承诺、行政干预、外商投诉等方面均作出明确规定,这无疑给外国投资者合法权益的保护吃了定心丸。
1.外国投资者在我国境内获得的收益及利润可自由汇出。新法规定,外国投资者在中国境内的出资、利润、资本收益、资产处置所得、知识产权许可使用费、依法获得的补偿或者赔偿、清算所得等,可以依法以人民币或者外汇自由汇入、汇出。实务中,很多外国投资者都很担心,他们在我国境内投资获得的上述收益与利润可能会因我国外汇监管政策而无法自由汇出境外,或者担心我国外管部门有意设置繁琐的程序变相限制上述收益和利润的汇出。新法作出上述明确规定,对解除外国投资的上述疑虑至关重要。下一步,建议外管部门出台细则对外国投资者汇出上述合法收益和利润时的具体流程、资料清单、时间等内容作出细化规定,并在实际操作中确实让外国投资者感受到合作收益与利润汇出的便利性,这样才能真正解除外国投资者的上述担忧。
2.加强对外国投资者和外资企业的知识产权保护。新法规定,国家保护外国投资者和外商投资企业的知识产权,保护知识产权权利人和相关权利人的合法权益;对知识产权侵权行为,严格依法追究法律责任。行政机关及其工作人员不得利用行政手段强制转让技术,行政机关人员应保护外商投资者的商业秘密。实务中,知识产权和商业秘密保护一直是外国投资者和外资企业极为担心的问题,特别是在《网络安全法》出台后,很多外国投资者和外资企业担心政府机关会通过行政干预手续强制性要求外资企业提供商业秘密和转让技术。本次中美贸易谈判,外资企业知识产权和商业科密保护便是核心一项内容,而且美国等发达国家一直在指责我国政府通过各种手续窃取外资企业的知识产权和商业秘密。在此背景下,新法明确规定行政机关及其工作人员不得利用行政手段强制外国投资者和外资企业转让技术和加强其商业秘密保护,更是具有独特的意义。这对缓减外国投资者和外资企业对其知识产权保护的担忧无疑具有重要意义。
3.政府应严格履行政策承诺,信守契约精神。新法规定,地方各级人民政府及其有关部门应当履行向外国投资者、外商投资企业依法作出的政策承诺以及依法订立的各类合同。这一点是过去多年外商投资过程中外国投资者和外资企业抱怨极大的内容。不可否认,很多政府部门为了吸引外资,在招商引资阶段是想法设法地招揽外国投资者进来投资,甚至有些情况下,少数政府部门违反法律法规做出政策承诺;而一旦外国投资者决定投资后,政府部门在招商引资阶段的那种情况突然锐减,政府部门在招商引资合同中约定的各种政策承诺因各种原因无法兑现,对外国投资者提出的约定诉求以各种理由进行推脱;最终,使得一些外资企业项目半途中止。外国投资者一旦遭遇这种情况,肯定也会把这些负面信息传播给其他外国投资者,从而使得很多外国投资者对我国政府的诚信度大打折扣。针对实务中存在的上述问题,新法作出明确规定,要求政府部门严格履行向外国投资者和外资企业作出的政策承诺及约定,这无疑是对过去多年存在的少数政府失信行为的强有力纠正。笔者对立法机关这种敢于自我纠错的坦然和决心感到钦佩。笔者希望,实务中政府部门能严格执行该规定,从而挽回外国投资者和外资企业对我国政府部门的信心与信任。
4.建立外资企业投诉工作机制。新法规定,外商投资企业或者其投资者认为行政机关及其工作人员的行政行为侵犯其合法权益的,可以通过外商投资企业投诉工作机制申请协调解决。由于我国政府机关拥有较大的行政权力,在外资企业实务经营和管理过程中,他们担心行政机关可能以利用其行政权力作出侵害外资企业合法权益的行为。为了保护外资企业和外国投资者的合法权益,如出现行政机关侵犯其合法权益的情形,可通过外商投资企业投资工作机制申请协调解决。这种机制有多方面的好处:一方面可以更便捷和有效地保护外资企业和外国投资者的合法权益;另一方面,如政府机关出现上述情况,通过该工作机制也可以更加高效地解决投诉,从而阻止其负面影响的进一步扩大,从而避免对整个政府机关的形象造成负面影响。笔者认为,该种工作机制的建立,对及时发现和解决外商投资与监管过程中政府机关可能遇到的问题意义重大。
在投资管理方面,新法做了重大的变革,主要内容如下:
一是将“外资三法”规定的以审批制为主的外商准入制度更改为负面清单限定领域禁止或审批核准,负面清单以外的领域以备案为主。
二是明确按照内外资一致的原则,对外商投资实施监督管理。外商投资企业的组织形式、组织机构及其活动准则适用我国公司法和合伙企业法等部门法,设立的外商投资企业,在新法施行后五年内可以继续保留原企业组织形式;除另外规定外,外商投资进入许可的行业与内资审批一致;外商投资在生产经营中涉及的法律与监管,如劳工、社保、反垄断等与内资一致。
三是建立外商投资信息报告制度、安全审查制度等,对外商信息进行监管,涉及国家安全的进行审查。
二、“外资三法”废除后,法律实践中的问题
“外资三法”在我国运行了近四十年,废除“外资三法”后,外资企业在准入、运行、组织形式和合规等方面都将面临调整,新法规定了5年的过渡期。笔者对过渡期内外资企业实施上述调整过程中可能遇到的问题梳理如下:
改革开放初期,我国还未制定公司法等配套基础法律,为了引进外资,“外资三法”以及配套的《中外合资经营企业法实施条例》和《中外合作经营企业法实施细则》等法规对外资企业的组织形式进行了规定,规定董事会决定重大事项的设置可能参照了部分英美法系公司的组织形式,同时也是出于提高公司决策效率的考虑。目前,我国《合同法》《公司法》《合伙企业法》等基础法律已经完备,本着内外资一致的原则和精神,新法不再对外资企业的组织形式进行约定,而是参照了我国《公司法》和《合伙企业法》的组织形式。这意味着外资企业的组织形式不再是董事会为决策机构的有限责任公司,而可根据《公司法》和《合伙企业法》成立股份有限公司、合伙企业等形式。“外资三法”对比《公司法》主要变化如下:

根据新法第42条规定,已设立的外商投资企业在本法施行后5年内可以继续保留原企业组织形式,即根据“外资三法”设立的外资企业应在2025年1月前完成向《公司法》或《合伙企业法》规定形式的调整。若调整为公司的企业结构,则需修订公司章程、设立股东会并重组董事会等。无论是根据《公司法》调整外资企业的架构,还是变更为合伙企业等形式,都将导致合资方开启新一轮商业谈判和博弈。
实践中,成立中外合资或中外合作企业或其增资时,需要依照《关于中外合资经营企业注册资本与投资总额比例的暂行规定》中的比例进行操作。但该规定是根据“外资三法”及相关行政法规制定的,若上述法律法规废除,是否意味着取消了外商投资的注册资本与投资总额比例,未来需要国务院或国家部委立法进一步明确。
根据《合同法》第126条规定,在我国境内履行的中外合资经营企业合同、中外合作经营企业合同、中外合作勘探开发自然资源合同适用我国法律。《民事诉讼法》第266条规定,因上述合同发生纠纷提起诉讼由中国法院管辖。但“外资三法”废除后,是否意味着外商投资可以自由约定适用外国法律和管辖法院,需要国家对类似的法律进行进一步修改。
新法对于什么方式的投资为“间接投资”没有做界定,而第2条第4款规定的法律、行政法规或者国务院规定的其他方式的投资也没有进一步的解释。但在实践中,比如通过多层架构或者搭建协议控制的VIE架构的其他投资形式是客观存在的,并一直处于灰色地带,在信息披露和监管上有待规范。新法的描述给日后制定相关的行政法规留下了空间。
通过对新法亮点的解读可以看到,《外商投资法》是在总结我国过去多年外商投资实践经验和不足的情况下,在我国拟实现经济结构大调整和产业结构升级的大背景下,以及在以美国为首的欧美等发达国家强烈要求我国进一步扩大对外开放的国际环境下出台的。新法的出台,无论是对国内还是国际影响都极其重大。这是我国对过去多年外商投资实践不足的坦诚纠正,是我国进一步扩大对外开放和深化改革决心的直接证明,更是我国对新时代背景下通过自我完善和加强外资监管,以营造更加公开、透明、开放、便利、合法、规范的外商投资环境的期待。当然,《外商投资法》的颁布只是走完万里长征的第一步,新法颁布和旧法废除后,实践中将会迎来众多的问题,也需要国家部委和地方政府出台相关的配套政策、行政法规和地方性法规,以助新法的衔接和实行。尽管如此,我们应有足够的理由和信心,去迎接已经启幕的外商投资新时代。
附:“外资三法”与《外商投资法》的主要条款对比一览






(作者:杨青 / 吕睿鑫)